What is concept mapping?
Concept mapping is a graphic approach to supporting, monitoring, and measuring student learning around a particular concept (Hay, 2007). Concept maps visually represent “a set of concept meanings embedded in a framework of propositions," and are “created with the broader, more inclusive concepts at the top of the hierarchy, connecting through linking words with other concepts that can be subsumed” (Daley, 2002, p. 22). In Hay and Kinchin’s (2008) vast experience of using concept mapping as a teaching and research tool, 30-40 minutes is normally enough time for a concept map to be constructed, and it should therefore normally be possible to for students to produce their first concept map within a one-hour teaching session, including time taken to introduce concept mapping (20-25 minutes).
Novak (1998) initially developed concept mapping in the context of his broader constructivist theory of ‘meaningful learning’. The basic rules of the concept mapping method are explained in the below concept map (Figure 1).
How do I use concept mapping, and why?
The main benefits of concept mapping are:
- that the process of constructing a concept map allows the student/learner to think through and document the extent of their conceptual understanding of a topic/issue,
- that concept maps are therefore effective ways for teachers to access and assess the level and sophistication of a student’s understanding of a concept/topic,
- that the process of constructing a concept map is in itself a valuable learning process
Concept maps therefore have a use both as a teaching and as a tool for evaluation or research.
Using concept maps as a teaching tool
As a teaching tool, concept maps enable the teacher to shift the focus from teaching content to “to helping the student create and understand the meaning of the concepts” (Daley & Torre, 2010, p. 442). Daley (2002, p. 23, adapted from Novak & Gowin, 1984) note the following five steps to make educational use of concept mapping:
- Identify the most general concepts first and place them at the top of the map
- Identify the more specific concepts that relate in some way to the general concepts
- Tie the general and specific concepts together with linking words in some fashion that makes sense or has meaning to you
- Look for cross-linkages between the general and more specific concepts
- Discuss, share, think about and revise your map
Using concept maps to evaluate or research student learning
"“Concept mapping is not a proxy for measurement of learning…; it is a means of exploring the real thing.” (Hay & Kinchin, 2008)
Concept maps can also be used to explore and/or measure student learning for research or evaluation purposes – that is, to understand how their learning develops, or to measure the extent of learning. Approaches to analysing concept maps for these purposes generally adopt either an ‘objective’ or ‘subjective’ approach. Brief discussions of both approaches are presented below.
Objective approach to analysing concept maps
The ‘objective’ approach assumes that more features = better concept map = better conceptual understanding. It therefore essentially involves counting the various features of the concept map.
For example, consider the concept map in Figure 2 on ‘plants’ (Watson, Pelkey, Noyes, & Rodgers, 2016, p. 121, adapted from Novak & Cañas, 2006).

It can be characterised according to the following objective features:
- it has three ‘hierarchies’ (roots, leaves and stems), one of which has a second ‘level’ (‘leaves’ links downwards to the lower-order concept of ‘green’)
- there is one ‘cross-link’ (a conceptual link between two of the distinct hierarchies), namely, the relationship between hierarchies B and C – C (leaves) support B (stems);
- there are a total of five relationships (links between concepts)
- none of the concepts include/link to examples.
Figure 2 therefore has a total of ten features (3 ‘hierarchies’ + 1 ‘second-level’ + 1 ‘cross-link’ + 5 total ‘relationships’). According to the objective approach, it is therefore a more sophisticated and ‘better’ concept map than one which had fewer than ten features, but worse than one which had greater than ten features. You would therefore be able to ‘objectively’ evaluate the development of students’ conceptual understanding by asking them to complete two concept maps at different points in time and seeing how many more features they had added. In this case, the additional features would represent the additional knowledge the student gained over time.
Most applications of the objective approach are somewhat more sophisticated than this, in that they add a weighting to certain features. For example, ‘cross-linkages’ and number of hierarchical ‘levels’ tend to be considered sophisticated features and therefore some rubrics attach additional ‘points’ to these features. For example, one common rubric (Daley, 2002, p. 23, adapted from Novak & Gowin, 1984)is presented in Table 1 below. We recommend consulting the wider literature and thinking about your own priorities to select a scoring rubric that works for you. (Besterfield-Sacre, Gerchak, Lyons, Shuman, & Wolfe, 2004; Daley, 2002; Novak, 1998; Novak & Cañas, 2006; Van Zele, Lenaerts, & Wieme, 2004; Watson, Pelkey, Noyes, & Rodgers, 2016).
| Feature | Point value |
|---|---|
| Relationships (if valid) | 1 |
| Hierarchy (for each level) | 5 |
| Cross-links (for each cross-link) | 10 |
| Examples (for each example) | 1 |
Subjective approach to analysing concept maps
Other developments in concept mapping and meaningful learning have moved towards a more subjective approach, incorporating qualitative analysis as well as quantitative (Kandiko, Hay, & Weller, 2012; Kinchin, Hay, & Adams, 2000). These approaches focus on the holistic quality of students’ concept maps (and changes over time) rather than simply on a quantitative counting and scoring of the specific features of a concept map. While this inevitably involves subjective judgements, to maintain rigor and validity, it is a good idea to: (i) have more than one expert/teacher assess the map, and (ii) adhere to a common set of criteria.
For example, in his study analysing students’ concept mapping over time, Hay (2007, pp. 43-44) developed criteria for how to recognise whether the second concept map indicated that deep/meaningful learning had taken place since the first concept map. He also developed criteria for recognising whether surface/rote learning had taken place and, lastly, for whether no learning had taken place. These holistic assessment criteria can be found in the Concept map analysis - subjective assessment criteria [pdf]. In another study, Hay et al. (2008) also had expert judges use a Concept mapping marking sheet [pdf] to aid their subjective, holistic assessments.
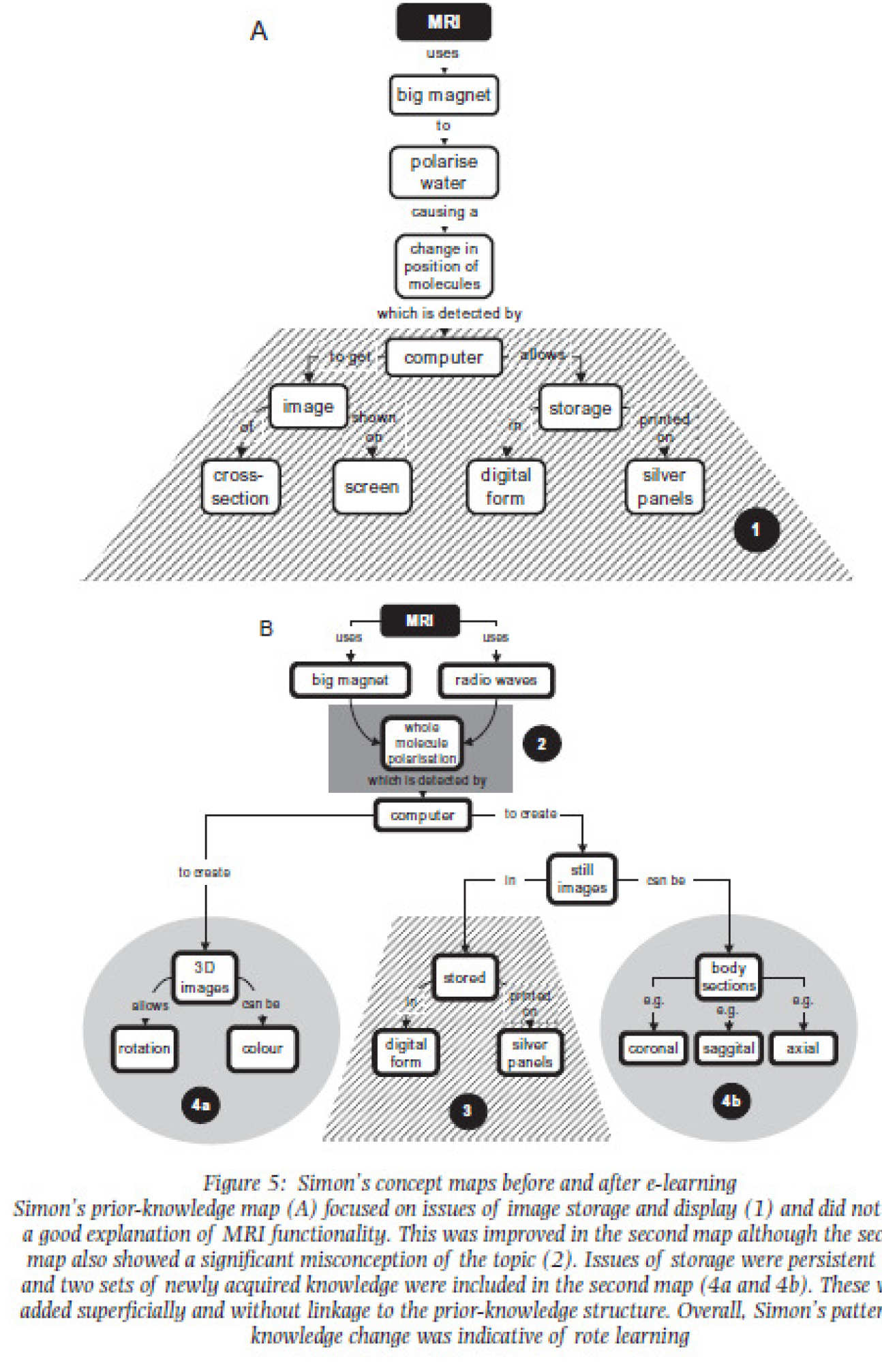
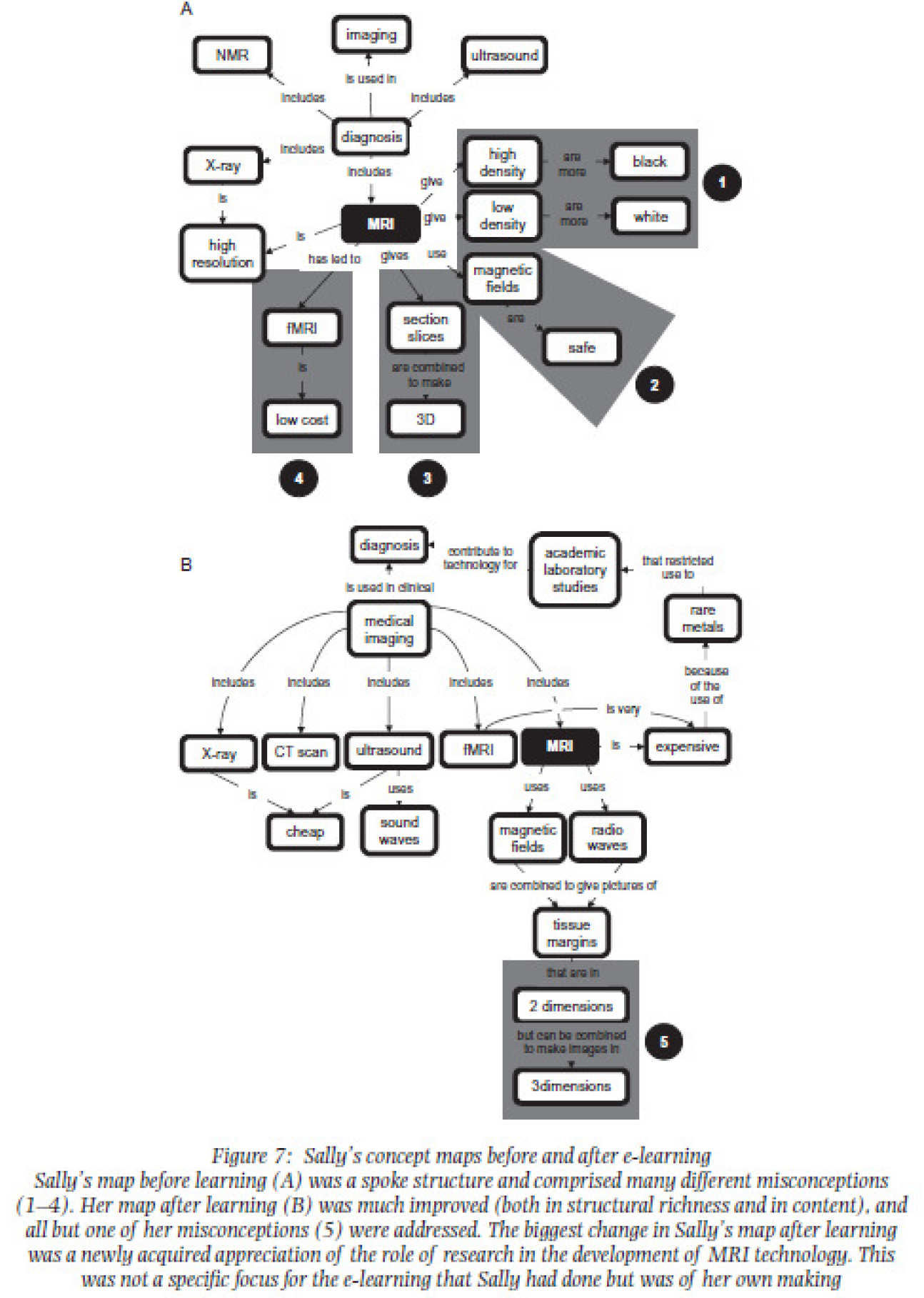
Examples of evaluating concept maps
To help you think through how an holistic, subjective assessment might work in practice, we provide three examples of paired concept maps exhibiting (i) surface/rote learning, (ii) non-learning and (iii) deep learning, respectively. All figures and accompanying assessments/explanations are from Hay et al. (2008). The concept maps are around the topic of magnetic resonance imaging (MRI).
Conceptual understanding tabs
References
Besterfield-Sacre, M., Gerchak, J., Lyons, M. R., Shuman, L. J., & Wolfe, H. (2004, April). Scoring Concept Maps: An Integrated Rubric for Assessing Engineering Education. Journal of Engineering Education, 105-115.
Daley, B. J. (2002). Facilitating Learning with Adult Students Through Concept Mapping. The Journal of Continuing Higher Education, 50(1), 21-31. doi:10.1080/07377366.2002.10401192
Daley, B. J., & Torre, D. M. (2010). Concept maps in medical education: an analytical literature review. Medical Education, 44, 440–448. doi:10.1111/j.1365-2923.2010.03628.x
Hay, D. B. (2007). Using concept maps to measure deep, surface and non-surface learning outcomes. Studies in Higher Education, 32(1), 39-57. doi:10.1080/03075070601099432
Hay, D. B., & Kinchin, I. M. (2008). Using concept mapping to measure learning quality. Education + Training, 50(2), 167-182.
Hay, D. B., Kehoe, C., Miquel, M. E., Hatzipanagos, S., Kinchin, I. M., Keevil, S. F., & Lygo-Baker, S. (2008). Measuring the quality of e-learning. British Journal of Educational Technology, 39(6), 1037-1056. doi:10.1111/j.1467-8535.2007.00777.x
Kandiko, C., Hay, D., & Weller, S. (2012). Concept mapping in the humanities to facilitate reflection: Externalizing the relationship between public and personal learning. Arts & Humanities in Higher Education, 12(1), 70-87.
Kinchin, I. M., Hay, D. B., & Adams, A. (2000). How a qualitative approach to concept map analysis can be used to aid learning by illustrating patterns of conceptual developmentq. Educational Research, 42(1), 43-57. doi:10.1080/001318800363908
Novak, J. D. (1998). Learning, Creating and Using Knowledge: Concept Maps as Facilitative Tools in Schools and Corporations. London: Lawrence Erlbaum.
Novak, J. D., & Cañas, A. J. (2006). The origins of the concept mapping tool and the continuing evolution of the tool. Information Visualization, 5, 175-184.
Novak, J. D., & Gowin, B. (1984). Learning how to learn. Cambridge, MA: Cambridge University Press.
Van Zele, E., Lenaerts, J., & Wieme, W. (2004). Improving the usefulness of concept maps as a research tool for science education. International Journal of Science Education, 26(9), 1043-1064. doi:10.1080/1468181032000158336
Watson, M. K., Pelkey, J., Noyes, C. R., & Rodgers, M. O. (2016). Assessing Conceptual Knowledge Using Three Concept Map Scoring Methods. Journal of Engineering Education, 105(1), 118-146. doi:0.1002/jee.20111


